Hugging Face
Models
Datasets
Spaces
Community
Docs
Enterprise
Pricing
Log In
Sign Up
Spaces:
sebdg
/
valuechainhackers
like
1
Runtime error
App
Files
Files
Community
Fetching metadata from the HF Docker repository...
main
valuechainhackers
/
src
/
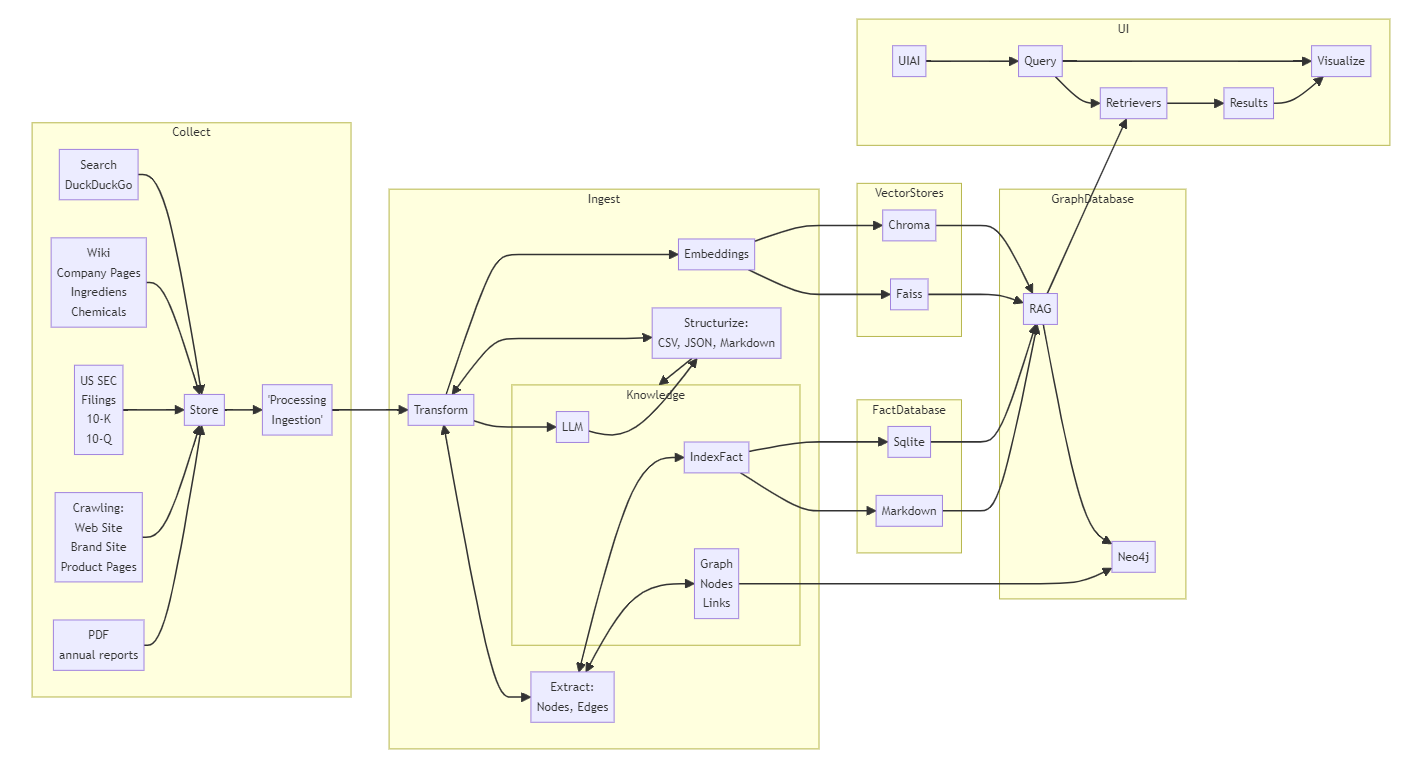
graph_app.png
Sébastien De Greef
chore: Update project links in index.qmd file
1e03702
over 1 year ago
download
Copy download link
history
contribute
delete
Safe
85.4 kB